一品楼凤万花楼栖凤楼茶楼论坛官网入口 ,深圳罗湖桑拿浦神论坛广州桑拿网蒲友论坛最新活动 ,凤楼阁论坛官网入口网址,栖凤楼品茶官方网站入口登录
网站首页
关于三水
公司简介
公司文化
公司荣誉
服务领域
产品中心
智慧弱电
智慧强电
智慧消防
智慧暖通
工程服务
新闻动态
行业动态
常见问题
客户案例
解决方案
联系我们
联系方式
留言反馈
none
新闻动态
行业动态
常见问题
您当前的位置:
首页
>
新闻动态
>
常见问题
智能安防系统的重要组成!
2020-04-25
?在楼宇自控的应用中,智能安防系统可以将影像转化为数据,传输给控制中心,主要由三个部分组成:门禁、报警和控制,其最大的优点就是智能化。传统安防主要是依靠人为监控、操作,过程繁琐;智能安防系统能够智能检测,更加方便快捷。...
智能楼宇自控系统是一个怎样的综合体?
2020-04-24
智能楼宇自控系统的本质是以智能化工程主体为搭建基础,并且具有楼宇设备、通信网络和办公自动化三大辅助系统,将楼宇结构、智能化系统、运营服务、设备管理集合成为一个最优的整体,为楼宇自控系统的使用者提供更加安全、方便、智能的楼......
楼宇自动化系统的具体施工复杂吗?
2020-04-24
?很多人对于楼宇自动化系统具体施工的复杂度表示怀疑,今天山东三水智能化工程有限公司结合具体的楼宇自动化项目实践带大家具体看一看楼宇自动化系统的具体施工。...
刘万良机场楼宇自控系统建设思路!
2020-04-24
刘万良在这里所讲述的楼宇自控系统属于机场项目,总楼宇面积约136650平方米。主楼楼宇层数10层,楼宇总高度64米,一类高层民用楼宇,楼宇耐火等级为一级。项目预期建成深圳市机场门户,集海陆交通快捷集散、国际滨海休闲、通关......
楼宇智能化系统电源模块的配置详情!
2020-04-24
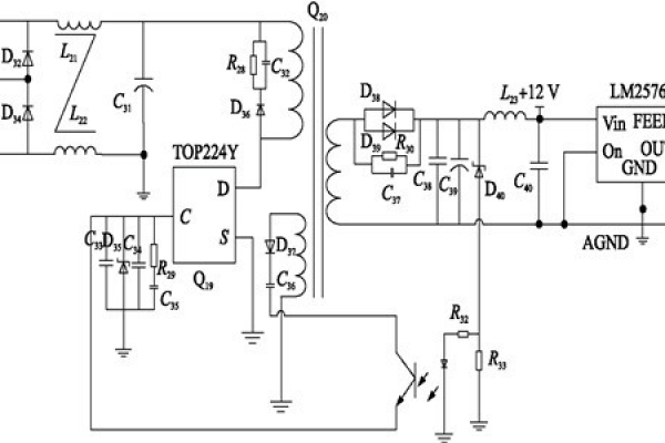
?对于任何一套楼宇智能化系统,电源??檎逦榷ㄐ跃龆讼低痴蹇煽啃院臀榷ㄐ?。由于系统体积限制和实际功能需求,安小予设计了一款高性能开关稳压电源。该电源选用美国POWER公司开发的TOP224Y芯片作为电源主控芯片,其电......
<<
<
188
189
190
191
192
>
>>
关于三水
公司简介
公司文化
公司荣誉
服务领域
产品中心
智慧弱电
智慧强电
智慧消防
智慧暖通
工程服务
新闻动态
行业动态
常见问题
服务热线:400-008-4689
商务合作:156-2899-2871
微信号:lfsun_2022
联系电话:0531-82719697
电子邮箱:sansint@163.com
公司地址:济南市历城区七里河路2号 科技佳苑1号楼七层
版权所有:山东三水智能化工程有限公司 备案号:
鲁ICP备14033765号-1